緊急情報
ここから本文です。
更新日:2023年11月24日
高齢者や障がい者等にとって、転倒防止や立上り補助、移動補助・誘導のために必要な設備であり、利用者に配慮して適切な場所に設けます。
<転倒防止、移動補助・誘導>
●階段や廊下、傾斜路、通路に設置する。
<立上り補助>
●トイレや浴室、シャワー室、更衣室に設置する。
□連続性
○手すりは、連続して設置する。
○消火設備等で分断されないよう配慮する。
(管理者)手すり付近に障害物を置かない。
□手すりの設置方法
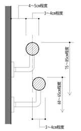
●壁との間隔は、4から5センチメートル程度とする。
○握りながら移動できる支持方法とする。
□高さ等
○2段の手すりを設置する。
○手すりの設置高さは、1本の場合75から85センチメートルとする。2段の場合には、上の手すりを75から85センチメートルとし、下の手すりを60から65センチメートルとする。

階段の手すりイメージ

廊下での手すりイメージ

廊下での手すり断面イメージ
○にぎりやすい形状とし直径を3から4センチメートル程度とする。
○手すり端部への衝突防止や袖口の引っ掛け防止のため、端部は下又は壁方向に曲げる。
○耐久性や耐食性に優れ、冷たく感じない材質のものとする。
(管理者)ぐらつきやささくれがないかチェックし、発見された場合は修繕を行う。修繕までの期間は、利用禁止や注意案内等の処置を行う。
お問い合わせ
より良いウェブサイトにするためにみなさまのご意見をお聞かせください